ホーム
当会のご案内
会長のあいさつ
建築士会とは
入会案内
公開情報
寄付のお願い
賛助会員
アクセス
一般のみなさまへ
建築士を探そう
専攻建築士検索サイト
既存住宅状況調査技術者検索サイト
歴史的建造物の保存・活用に関する相談窓口
建築士のみなさまへ
建築士登録
試験関係
事務所登録
CPDについて
専攻建築士
会員向けサービス
新潟市木造住宅耐震診断
講習会
書籍等の販売
カレンダー
本部・支部カレンダー
関連団体共通カレンダー
建築士会の活動
コンペ
地域づくり協働支援事業について
活動報告
青年委員会活動
女性委員会活動
機関誌情報
新潟県建築士会青年委員会facebook
会員専用
お問い合わせ
お知らせ
ホーム
>
お知らせ
2025年12月16日(火)
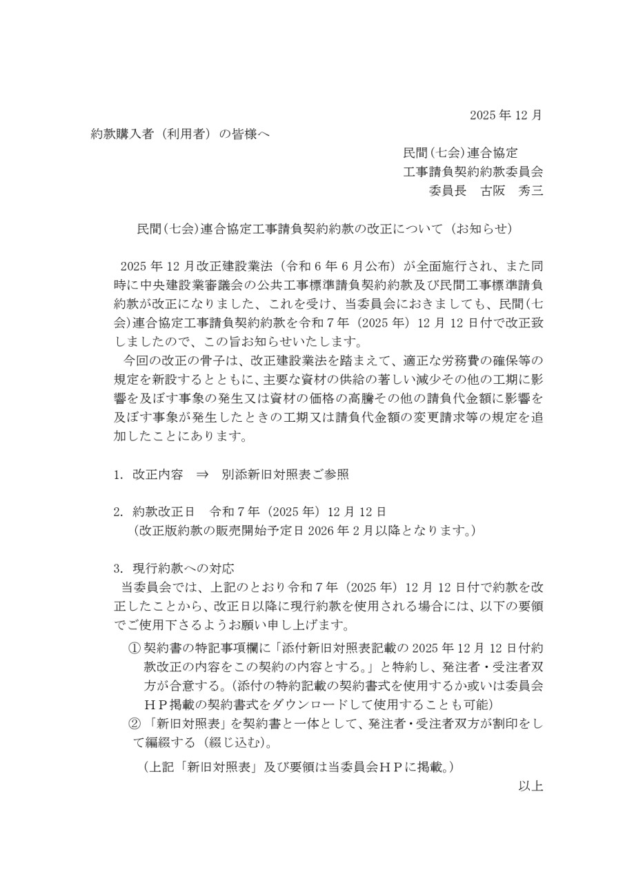
民間(七会)連合協定工事請負契約約款の改正について(民間(七会)連合協定 工事請負契約約款委員会からのお知らせ)
約款委員会HPはこちらです。
前の記事
新潟市女性人材登録制度について(新潟市からのお知らせ)
次の記事
建設工事標準請負契約約款の実施について(新潟県からのお知らせ)
お知らせトップへ戻る
ホーム
アーカイブ
2026年
2025年
2024年
2023年
2022年
2021年
2020年
2019年
2018年
2017年
2016年
2015年
2014年
ホーム
アーカイブ
2026年
2025年
2024年
2023年
2022年
2021年
2020年
2019年
2018年
2017年
2016年
2015年
2014年